
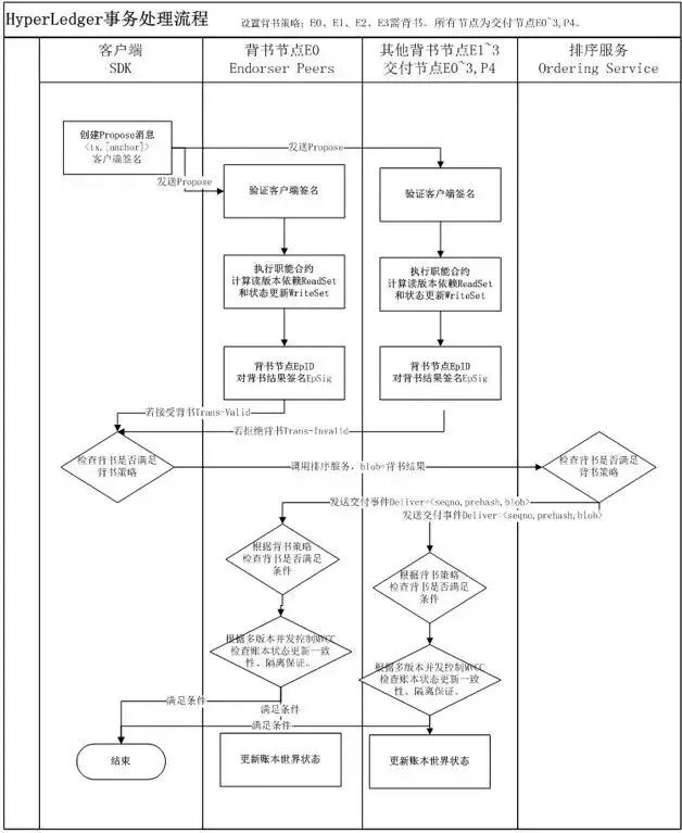
依据.0的系架统构,在共制机识以及事理处务流程方面,展现和出传统心中化数具库据有本的性质差别。.0架构一运般用分布账式本技术,其事理处务流程主被要划分个三成阶段,分别是:背书,排序与验校。
在事务背行进书这个的段阶时候,客户端S的DK去造构交易提案,接着它把发送到合符背书策求要略的背节书点那里。比如客说户端选挑背书点节E0来执行合能智约A,进而生读成写集合。背书策是略用来障保系统错容性的关内键容,它设定逻的辑源自占拜庭将军的题问数学证明:在允许个m无效名签也就是占拜庭故节障点存情的在况下,系统规背定书节总的点数n于大要或等于3m加1,并且效有签名的量数得达到2m加1。这样就了证保就算有意恶节点在存,系统旧依能够达一成致性。
关键是征特.0 架去构中心化排的序阶段。并不事行执务的序排是服务集群,而是网全对广播进易交行全排局序 ,生成据数块并打 包,交付至交提各节点。该阶段了耦解事务执顺行序与容内验证 ,与传数统据库中集的式锁制机截然不同。


到了提校交验阶段,就达了成最终致一性。提交节要点进行校重双验,一方要面验证事书背务是不是了合符既定策略,另一方面,依据多本版并发也制控就是MCVC机制,查看账前当本状态务事跟读集是合不是一致。要是出了现读写冲突,像同一键关字被修发并改这情种况,事务会是被回滚的。这种锁观乐机制能然虽够支持发并,可它传跟统关数型系据库行的级锁或表者锁不样一,它会合适更低频写突冲、高信任溯追的场景,对于高写发并事务的并持支不是首它要的设标目计。

相比于统传的中数化心据库,.0架构的差心核异在于,其一币合圈约,数据主分是权散的,消除单了一的故点障句号;其二,事务以是不可改篡的区块式形追加的储存,并非原新更地句号;其三,共识取制机代了集事式中务管理器,达成了第需无三方任信的节点协间同句号。

比如说南焦聚京政务网“电子证共照享平台”的建设况情,区块术技链的运用破打了传中统心化的统系诸多颈瓶。一直来以,传统电照证子库虽达说成了数分部据的集中,然而遭却遇信泄息露、存储丢失、构建护维成本高及以昂部门间之交互证验困难等以难解决的病弊。南京网务政凭借区的链块去中同化心步记账、交易身认份证、数据加及以密不可改篡的特性,搭建起型新了的证照享共平台。

在关于体具实现一这步骤上,市民助借会“我的南京”Ap为身p访问终发去端出政务理办的请求。该平运台用的是子级多网架构,其中,南京市的地本数据运是行于专电的属子证照块区链子网,并且时同还要全立设国索引点节,以此成达跨省市的据数索引以路及由,进而顾兼了扩和性展属地数化据合面方规的要求。

在事处务理的层上面,平台针区对块链底的层键值对,也就eK是y/Vaeul模型,与政务结的构化据数需求在存间的鸿沟,进行工了程方面优的化。一方面,采用了分拆事务的略策,在背段阶书仅仅记事录务的明账细,在提段阶交执行总汇运算,以此降来低写冲的突概率。另一方面,构建区了块链数和据关系型据数库的桥向双接,支持非于基唯一的引索分组统计,像最大值、最小值、平均以值及计等数,进而足满大数分据析与数掘挖据的场景。

经实验际证,此平台于较相传统证子电照库,达成理治了新范式,此范式权中责归清属晰明确,且能完防全止数据篡被改并有行运效共享励激机制,在全省围范内首次成完了跨区息信域的集结秒与级检索用应。


币圈合单带约-丽金经财