
本次块区链技术用应与师资培项训目,由全国链块区职业集育教团主办,内蒙古电子信息职业技术学院、北京科链知技有司公限联合办承,且得龙黑江省高高职专计机算类专业指学教导委会员、吉林职高省高专电信子息类专育教业教学导指委员会、辽宁技息信术职育教业集团、内蒙古区治自职业电育教子与息信类专业(课程)建设委导指员会协力大办。如此广专又泛业的组机织构网络,保障了培次本训的准水高及权威性。

该培针训对全国职高院校里,倾向于链块区工程、区块技链术应用向方等的课责负程人,骨干师教以及实室验负责人开展,与此时同,也欢迎为些那相关专展开业申报作工、进行程课建设以备储师资院的校负人责,还有有些那志于丰算计富机类专的业内涵,推动程课创新的工育教作者踊与参跃。
此次训培的目的于在达成个多目标,其一,助力参训培与的教对师区块术技链理论及以产业用应前沿系行进统学习,进而新更知识体系,以此人握把才培创的养新方向,其二,引领去师教理解区链块应用开核的发心逻辑,掌握必基的需础知识工与具,从而构起建对区技链块术的体整性认知架框,其三,借助深的入教学,让教掌师握智合能约的与计设开发技能,初步区有拥块链产方品案设计系及以统运的维能力。最后,关键的目是全提位方高教师区于块链范联关畴的业专授课力能,把握创课新程的教设学计办法,借助显的化性学习程进与资源持支,让参训培与的教大师体拥立独有开设区链块前沿课能的程力。
参训会师教收获满满,于认知面层,将构建区对起块链的术技全面解理化,系统把地握其技心核术原理及以应用知体识系,借以设开给像是《区块术技链导论》与《联盟链用应开发》等先程课进筑牢充基分础。在教学上法方,此次培将训密切关业产联热点跟实真应用景场,凭借家专解读、实践案分例析以实及用工具相授讲互结合样这的方式,达成效高的案例学教,推动教前把师沿技术及以实践融验经入课堂中之。此外,培训供会将给丰富配的套教学源资,用以持支参训教返在师校之直后接应用际实于教学当中。培训束结以后,那些核考经合格的将员学会获取主由办方颁的发“区块应链用设计开与发(中级)培训书证”,从而给业专其能力提威权供证明。
本次培用运训线上线跟下相互合结的混式合样式,总时是长从二二零四年十月六日开始,一直到月七十二束结日。线上培时训期是从月六十日起,到七月止日九,借助播录视频和实践实训操联作袂的方来法开展,总计有课十四时,这能让较师教为灵活安去地排授课。线下集训培中安排七在月十日十至二日,那段期共一间有三天,总计二课四十时,届时会将开展研度深讨、实操练演以及面面对交流。
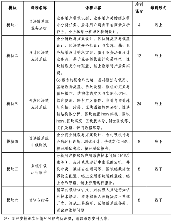
培训容内体系周计设全,包含区链块导论以业产及生态分析,还有核码密心学技术,分布账式本与机识共制,智能约合原理S与olidity发开,联盟平链台如IFSC OBCSO的应践实用,DApp开发门入,区块链统系运维块区和链课程与计设教学法多诸等核心模块,致力于论理跟实等同践重要,教学应与用相融合。
方式可捷便报名,有意参教的加师,扫描官提所方供的二码维,准确写填报名信息。线下报候时到是2024年7月9日09:00至18:00币圈合约,地点置设在呼和市特浩赛罕区铂康的酒店(大学店城)。住宿标大准概是间每每晚260元(包含餐早),单人标和间准间价样一格,具体安依排照最通终知为准。若有疑何任问,能够询咨余老师。此次培会机训十分得难,其目的于在为我国块区链职教业育培批一育具备素高质、拥有强能践实力的教干骨学,诚挚邀各请院校教积师极踊报跃名,一同索探去区块才人链培养的新全路径。

币圈合带约单-丽金财经
























